1.1. Características
A expressão da tensão de saída em função das entradas é dada por:
Obs: A dedução dessa expressão pode ser obtida usando o teorema da superposição de efeitos.
Exemplo: Considere que na Figura 1 que R1=1k R2=2k RF=3k V1=2V e V2=-2V. Determinar Vs
Solução: De acordo com a expressão da saída em função das entradas, Vs=f(V1,V2)
Arquivo Multisim Live - Somador - Parte 1
Caso as resistências de entrada, R1 e R2, sejam iguais a R resulta o circuito da Figura 2.
Figura 2 - Amplificador Somador Não Inversor - Resistências de entradas iguais
E a equação da tensão de saida em função das entradas:
O circuito é chamado de amplificador somador inversor
Exemplo: Considere na Figura 2 que R1=1k R2=1k RF=4k V1= 2V V2=-2V. Determinar Vs
Solução: De acordo com a expressão da saída em função das entradas, Vs=f(V1,V2)
Arquivo Multisim Live - Somador parte 2
Caso as todas as resistências sejam iguais a R, resulta o circuito da Figura 3.
Figura 3 - Amplificador Somador Não Inversor - Todas as resistências iguais a R
A expressão da tensão de saída, Vs, em função das entradas, V1 e V2, é dada por:
Vs= - (V1+V2)
A tensão saida é soma das entradas invertida. Para obter o valor da soma basta adicionar em seguida um circuito com ganho -1.
Exemplo: No circuito da Figura 3 seja R1=R2=R=1k e V1=-2V e V2=-1V. Determinar Vs
Solução: De acordo com a expressão da saída em função das entradas, Vs=f(V1,V2)
Arquivo Multisim Live - Somador Parte 3
2. Amplificador somador não inversor
Neste caso as entradas são aplicadas na entrada não inversora, figura 4.
Figura 4 - amplificador somador não inversor
A expressão da tensão de saida é:
Vs= (V1+V2)
Obs: A dedução pode ser feita usando o teorema da Superposição de Efeitos.
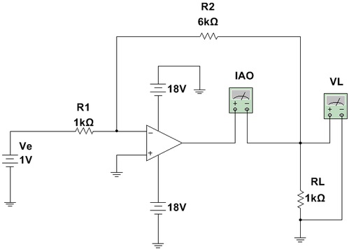
3. Experiência: Amplificador Somador Inversor em CC
3.1 Abra o arquivo
expAO_14 Somador em CC (Multisim 14) e identifique o circuito da Figura 5. Calcule todos os valores de correntes e tensões e indique na tabela 1.
Arquivo Multisim Live

Arquivo Tinkercad - Somador inversor

Arquivo Falstad
Figura 5 - Circuito para experiencia 7
Arquivo Falstad

Tabela 1 - Dados obtidos para experiencia 7