aulaAO003 - eletronica24h

Busca
Ir para o conteúdo

Menu principal:

aulaAO003

Educacional > Cursos > Amplificador Operacional
Aula02      Indice de Aulas       Aula04
Amplificador Operacional
Aula 03: Amplificador Não Inversor -  Buffer
Referencias
UTILIZANDO ELETRÔNICA COM AO, SCR, TRIAC,SCR,555  - Albuquerque e Seabra - Ed. Erica

1 Amplificador  Não inversor
Assim chamado pois o sinal de saida está em fase com o sinal de entrada.

1.1  Características Principais
  O amplificador não  inversor, como o nome mesmo diz, é um amplificador  no qual   a tensão  de saída (Vs) está  em fase com  tensão de  entrada (Ve) isso porque o sinal de entrada é aplicado nna entrada não inversora. A realimentação continua ser negativa, da saida para a entrada inversora A  Figura 1 mostra o circuito básico.

Figura 1 - Amplificador inversor  em CA- circuito básico

1.2  Ganho de Malha Fechada (com Realimentação)
    0 Ganho com realimentação é calculado por:

         Avf=Vs/Ve

  A dedução pode ser feita da  mesma forma que foi feita para o circuito inversor    
Assim como no amplificador inversor, o circuito  apresenta estabilidade no ganho devido à realimentação  negativa, isto é, o ganho so depende da relação entre duas  resistencias (R1 e R2) e é dado por:

                                                                     

Observe a semelhança com o ganho do amplificador inversor

1.3  Impedância de entrada  com realimentação (Rif)
       A impedancia de entrada com realimentação é muito alta sendo dada por:

                                                                        

onde   Ri é a resistência de entrada em malha  aberta e AV é o ganho em malha aberta (obtido do manual)

1.4  Impedância de saída   com realimentação (Rof)
È muito baixa sendo dada por:

                                                                              
onde  RO é a resistência de saída em malha aberta (obtido do manual) e AV é o ganho em malha aberta.

Exercícios Resolvidos
ExResol 2. 1. Determinar Vs  no circuito.


Arquivo Multisim On Live - ExResol 2. 1.
  

Solução:
A tensão de entrada do circuito, Ve,  é:

              Ve=(2k.12V)/(10k+2k)=2 V     (Divisor de tensão)

como o ganho (1+R2/R1) é igual a 2  a saída   será igual a:

VS = ganho.Ve=(2).2V = 4 V

ExResol 2.2. - Qual a máxima amplitude que pode ter a tensão  de entrada Ve para que a saída não sature distorcendo a senoide  de saída ? Desenhar  a curva de transferencia VsxVe
Vsat = ±12V

Solução:
A máxima amplitude de saída é 12 V,  e  como o ganho é AVf = 1 +4k/1k = 5   a máxima amplitude  da entrada será :
Vemáx = Vsmáx/5 = 12V/5 = 2,4 V



Arquivo Multisim On Live - ExResol 2.2

A curva  caracteristica de transferencia  VsxVe foi obtida atraves de uma simulação  no Multisim 14( Simulate>>Analyses>DC Sweep)  
Clique no desenho para obter o arquivo que gera a curva de transferencia (VxVe) no Multisim On Line




Obs: A inclinação do  grafico (DVs/ DVe)   representa o ganho, isto é, para uma variação -2V a 2V, portanto 4 V, a saida variara de -10V a +10V portanto 20 V de variação.

O ganho será igual a :

                                       Avf= 20 V/4 V = 5  como esperado

ExResol 2.3. - Qual o valor de Ve que resulta numa saída (Vs) igual  a 8 V no circuito ?



arquivo Multisim live - ExResol 2.3
 


Solução:
O ganho do 2º estágio (Não Inversor) é AVf2 = 4             logo a tensão de entrada do 2º estágio será Vs1=VS/AVf2=8V/4=2 V

O ganho do 1º estágio (Inversor) é AVf1 = -2           logo  a tensão de entrada do 1º estágio, que é a tensão  de entrada do circuito será
Ve=VS1=2V/-2V. = -1V ou 1 V com a polaridade indicada no circuito.


ExResol 2.4  Qual o valor de R para que VS=6 V?




Solução:
A tensão no ponto A é igual à tensão  no ponto B (a corrente através do 10 k é nula). Como o ganho do  segundo estágio (Não Inversor)  vale 2,  com VS =6 V a tensão na entrada (ponto B) será  igual a:
VB = 6V/2 = 3 V.

O 1º AO é um buffer, a sua tensão de saída  (VA) é igual tensão de  entrada (V+), portanto :

Como V+ =R.12V/(R + 10k) = 3V (divisor de tensão)   >>>  R = 733,3 Ohms

Experimente montar o circuito com os valores e confirmar a saida.

Arquivo Multisim Live - ExResol 2.4


2   Experiência:  Amplificador não inversor em  CA
2.1 Calcule o ganho do circuito  da Figura 2 e anote na Tabela 1.  Abra o arquivo
expAO_10  Não Inversor em CA (Multisim 14),  ou. Multisim Live. Identifique o circuito da Figura 2, inicie a simulação  e meça  os valores de pico a pico das tensões de entrada  (Ve) e de saída  (Vs) e indique na tabela1. Calcule o ganho experimental por Vs/Ve, anote na tabela 1. Inicie a simulação e indique na tabela 1 os valores medidos.
Obs: O ganho é medido por:  Ganho=   Vsaidapp/Ventrpp



Figura 2 - Circuito para experiencia 4 - Amplificador    Não Inversor em CA

Veja a introdução de como usar essa ferramenta  em  Multisim On Line

Multisim Live -  Amplificador não inversor em  CA

                              

Tabela 1 -  Ganho de tensão  - Calculado e medido
Ganho Calculado             (Teórico)
Vspp - MedidoVepp - Medido
Ganho Medido


2.2. Aumente Ve até a saida saturar (ceifar um dos picos). Anote esse valor maximo como Vemax.

Vemax.=__________

2.3. Conclusões:

3  Experiência: Amplificador  Não inversor em CC
3.1 Calcule  o valor das correntes indicadas  pelos amperímetros e a tensão indicada pelo voltímetro  na saída. Anote na tabela 2 os valores calculados. Abra o arquivo  expAO_11  Não Inversor em CC (Multisim 14) ou Multisim Live.. Identifique o circuito da Figura3. Inicie a simulação medindo as grandezas  indicadas  na tabela 2.


Figura 3 - Circuito para experiencia 5 -  Amplificador    Não Inversor em CC


Veja  como usar essa ferramenta, Multisim Live,   em  Multisim On Line

Arquivo  Multisim Live - amplificador não inversor em CC

Link para Tinkercad - Amplificador não inversor em CC


Tabela 2 - Amplificador Não  Inversor - Medida das correntes e tensão de saída
Valores             Calculados
Valores             Simulados
I1(mA)
I2(mA)
IL(mA
VS(V)
IAO(mA)
I1(mA)
I2(mA)
IL(mA)
VS(V)
IAO(mA)



3.3  Conclusões.


4  Buffer  (Seguidor de Tensão)
    Um Buffer ou seguidor de tensão tem  três características:
  • Altíssima  impedância de entrada;
  • Impedância de saída muito  baixa e;
  • Ganho unitário.

A principal aplicação dos  Buffers é como elemento "casador" de impedância   e como interface entre circuitos que consomem corrente e circuito  que não dispõe de capacidade de corrente.
      A Figura 4 mostra o circuito do Buffer com AO. Podemos identificar neste,  o  amplificador não inversor no qual  R2=0 e R1 é infinito  de forma que  considerando a expressão do ganho do amplificador   não inversor obtemos   Avf=1, isto é, Vs=Ve.


Figura 4 - Circuito de um Buffer  (seguidor de tensão) usando AO

Consideremos um exemplo de  aplicação:
A  Figura 5 mostra  um divisor de  tensão, Ve (2 V)  e Rs (10 k)  representam a saída  de um amplificador, onde Rs é  a resistencia de saida,  RL é a carga. Qual o valor da tensão  na carga de 1 k (RL)?



Figura 5 - Divisor de tensão com carga muito menor que a resistencia de saida do circuito anterior

É um divisor de tensão logo:




      Esse valor de tensão é   baixo devido ao fato da resistência  de saída (Rs)  do amplificador ser muito maior do que o valor da carga (RL).   Para obter na carga o maior valor possível de tensão, entre a  carga e a saída do amplificador deve ser inserido um buffer que tem as  características já  citadas acima (impedância de entrada  altíssima, impedancia de saída baixíssima e ganho de tensão  1), Figura 6. O resultado é que agora a tensão na carga será  igual à tensão da fonte de sinal, no exemplo 2V



Figura 6 -   Buffer ligado entre a carga (RL) e a saida do circuito anterior

Colocando entre a carga, RL, e a fonte, Ve,  um Buffer a tensão na carga será praticamente igual a tensão da fonte  e a corrente na carga é fornecida agora pelo Buffer, Figura 6.

5. Experiência:  Buffer
5.1- Calcule o valor  da tensão  na saída   (Vs) dos  circuitos da  figura a seguir. Abra o arquivo  ExpAO_12  Buffer (Multisim 14)  ou Multisim Live. Identifique os circuitos da Figura 7.Inicie a simulação e meça as tensões de entrada (ve) e  de saída (Vs) e calcule o ganho, CC e CA.



( a )

  ( b )
Figura 7 - ( a ) Divisor de tensão com carga (1 k) muito  menor que a resistencia da fonte  ( b ) Buffer em CC e CA

Veja  como usar essa ferramenta, Multisim Live,   em  Multisim On Line


Multisim Live - Buffer CC                    Buffer CC  
                  

Link para Tinkercad - Buffer CC

Link para Multisim Live - Buffer CA


Caso a: sem buffer    Caso b: com buffer
Tabela 4 - Valores calculados e simulados  Buffer
Valores  Calculados
Valores  Simulados
Caso a
Caso b Caso a
Caso b
VS
VS
VS
VS



5.2. Conclusões.

6  Saída de potência
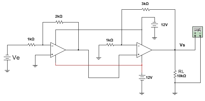
         A máxima  corrente de saída de um AO (no caso do 741) é aproximadamente  20 mA, quando a carga solicitar uma corrente maior, é necessário  colocar entre a carga e o AO um reforçador de corrente que é em  geral um transistor na configuração coletor comum (tambem chamado de Buffer). A Figura 8a  é um circuito não-inversor com saída de potência.  O circuito da figura 8b tem reforço de corrente e permite que a entrada  seja alternada (no semiciclo positivo conduz TR1 e no semiciclo negativo conduz  TR2).



Figura 8 - Saida de potencia em CC

Veja  como usar essa ferramenta, Multisim Live,   em  Multisim On Line

Arquivo Multisim Live - Saida de potencia em CC


Arquivo Tinkercad - Saida de potencia - Ve=1,5V     Alimentação +9V/-9V    - Carga 3 Ohm


Exercicio Resolvido 1.7. No circuito da Figura 8 pede-se calcular: a) Corrente na carga<IL  b) Corrente  na saída do AO, IAO
c) Potência dissipada na carga. Dado: b =125

Solução:
a) Por causa do curto circuito virtual      VR1=Ve=5 V       logo   I1 = VR1/R1 =5V/10 k =0,5 mA = I2   logo     VR2 = 10K.0,5 mA  = 5 V

como VL = VR1 + VR2 = 5 + 5 = 10V         logo      IL = 10V/10 Ohms=  1A.

b) IE = I2 + IL = 0,5 + 1000 = 1000,5 mA =IC
           
      IAO =IB = IC/b = 1000,5mA/125 = 8  mA

c) PDRL = VL.IL = 10V.1 A = 10 W
A  potência dissipada transistor  é calculada por
PDTR = VCE.IC = (12-10)V.1 A=2V.1A=2 W.


Quando  a entrada é  alternada, por exemplo senoidal, é necessario uma saida do tipo classe B como na Figura 9. Nesse circuito, no semiciclo positivo do sinal de entrada, a saida é negativa e conduz o transistor TR2. No semiciclo negativo da entrada a saida será positiva, neste caso conduz o transistor TR1.



Figura 9 - Saida de potencia em CA

Veja  como usar essa ferramenta, Multisim Live,   em  Multisim On Line

Arquivo Multisim Live - Saida de potencia em CA
 

6. Experiência:  AO com saida de potencia em CC e CA
6.1. Abra o arquivo expAO_13  saida de potencia em CC  ou Multisim Live e identifique o circuito da Figura 10. Inicie a simulação e meça os valores das correntes e tensões  do circuito CC compare com os valores calculados.
Valores medidos
IAO=________       IL=__________      VL=__________

                                   
Figura 10 - Saida de potencia em CC para experincia

Arquivo Multisim live - Saida de potencia em CC

Arquivo Tinkercad - Saida de potencia - Ve=1,5V - Carga 3 Ohms - Alimentação 9V/-9V


6.2.  Abra o arquivo ExpAO_13  saida de potencia em CA  ou Multisim Live, identifique o circuito da Figura 11. Inicie a simulação. Anote  a forma de onda de entrada, Ve,  e saida, Vs. Os valores estão de acordo com o esperado?





Figura 11 - Saida de potencia em CA para experiencia

Arquivo Multisim live - Saida de potencia em CA

6.3. Escreva as suas conclusões.

ExResol 1.8. Calcule a potência dissipada na carga RL.
Solução:
No  semiciclo positivo conduz TR2 e TR1 corta, e considerando o valor de pico da  entrada (0,5 V), a tensão na carga será  Vs=AVf.Ve=(-10).0,5V=-5 V.
Ve: Semiciclo positivo


                             
Figura 12 - Saida de potencia em CA  ( a ) entrada positiva  ( b ) entrada negativa


A tensão de  pico na carga é VP =5 V     como é uma tensão senoidal o seu  valor eficaz é:



Portanto a potência  dissipada na carga será:



Exercícios Propostos
ExProp 1.1 Calcular VS em cada caso.
1a.

  

1b

ExProp 1.2. Calcule a corrente na saída de cada AO no ex1

ExProp 1.3.. O circuito a seguir funciona como uma fonte de corrente constante  (mesmo que a carga mude de valor , o valor da corrente não muda ). Pede-se:
a)  Valor da  corrente na carga (IL)
b)  Quais os  limites que pode ter RL, na prática, para que o circuito possa funcionarcomo  fonte de corrente?




Arquivo Mulltisim Live - ExProp 1.3
Arquivo Tinkerxcad - Fonte de Corrente  Exprop 1.3



ExProp 1.4. O circuito é um voltímetro de precisão. O amperimetro, analogico, A tem fim de escala de 1 mA.  Qual o fim de escala para cada posição da chave (A,B e C)?

                       

ExProp 1.5.  O circuito é um ohmímetro de precisão  e linear. Quais os limites de resistência que podem ser medidos (fim de  escala) em cada posição da chave?




UTILIZANDO ELETRÔNICA COM AO, SCR, TRIAC,SCR,555  - Albuquerque e Seabra - Ed. Erica
Aula02      Indice de Aulas      Aula04



 
Copyright 2015. All rights reserved.
Voltar para o conteúdo | Voltar para o Menu principal