Polarizar um transistor bipolar ou FET significa estaber os valores de tensão e corrente continua ao redor dos quais o sinal variará quando for ligado. Se não for bem localizado pode diminuir o ganho e causar distorção. No caso do JFET existem basicamento:
- Polareização fixa;
- Auto polarização;
- Polareização por divisor de tensão;
- Polarização por fonte de corrente.
1. Polarização Fixa ou por Polarização de tensão constante
O circuito,
Figura 1a, basicamente é o mesmo visto na aula anterior, . Observe na Figura 1a que o sinal está desligado, portanto a tensão de dreno, VDS, a corrente de dreno, IDS, são valores CC, quiescentes, e a tensão de porta é -0,5V. Na mesma Figura 1a os instrumentos marcam IDQ=2,5 mA e VDSQ= 5,2 V, são os valores quiescentes. A Figura 1b mostra o ponto quiescente na reta de carga
Reta de carga: 12=2,7k.ID+ VDS VDS=0 >>> ID=4,5mA ID=0 >>>VDS=12V
A intersecção da reta de carga com a curva de VGS=-0,5V acontede no ponto Q onde VDS=5,2V e ID=2,5mA
( a ) ( b)
Figura 1 - ( a ) Amplificador fonte comum com polarização fixa ( b ) Curvas caracteristicas de dreno do circuito da Figura 1b
2. Auto polarização
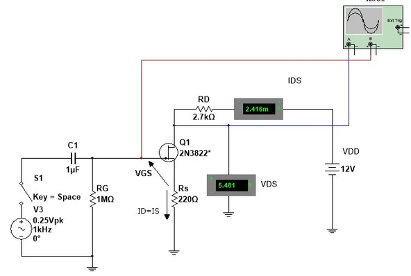
Obviamente a polarização fixa tem um inconveniente , tem duas fontes. O circuito de auto polarização resolve o problema. Na Figura 2, a tensão de polarização de porta é obtida na resistencia Rs, iso é, VGS= -Rs.ID.
Para o ponto Q no circuito de autopolarização é melhor usar a curva de transferencia, IDxVGS. A intersecção dessa curva com a reta de carga de fonte determina o ponto Q. Como a corrente em RG é nula (a junção PN esta polarizada reversamente) então VGS= -Rs.ID. No circuito da Figura 2a Rs é calculado por:
Rs=0,5V/2,41mA=207 Ohms adotado Rs=220 Ohms ou usando a curva de transferencia, Figura2b, escolhendo VGS=0,5V resilta ID=2,5 mA logo
Rs=0,5V/2,5mA=200 Ohms usado Rs=270

( a ) ( b )
Figura 2 - ( a) Amplificador fonte comum com autopolarização ( b ) Curva de transferencia com reta de carga
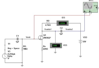
Com os valores da Figura2a e ligando o sinal de 0,25Vp resultam as formas de onda da Figura 3.
Figura 3 - ( a ) Amplificador Fonte Comum com autopolarização ( b ) Formas de onda de entrada e saida2 ( c ) Formas de onda na saida 1 e entrada
O Ganho de tensão pórtanto vale: Av=2,5Vpp/0,5Vpp=5
Explicando a amplificação usando a curva de transferencia
O ponto de polarização na Figura 2b é VGS=-0,5V e ID=2,5 mA. Apos a aplicação do sinal de 0,25Vp, a tensão na entrada varia de -0,25V a -0,75V resultando uma variação de corrente de dreno, a Figura 4 mostra isso.
Figura 4 - Variação da tensão de entrada produzindo uma variação da corrente de saida
O Ganho de Tensão= Av= Vs/Ve onde Vs= DVDS e DVDS=Rdx DID Ve=DVGS
Um dos problemas que os transistores efeito de campo apresentam é a variação de parâmetros. Por exemplo, para um mesmo tipo de transistor, o valor de VP pode variar entre dois limites, alterando, consequentemente, o ponto de operação. A Figura 5 mostra o que acontece com o ponto Q quando consideramos duas curvas-limite, uma para um transistor com VP = –2 V e outra com VP = –1,8 V para dois valores de resistência de fonte: RS = 200 Ω e RS = 1000 Ω. Observe que, quanto maior o valor de RS, menor é a variação (ΔID), porém o ponto de operação se dará em uma região menos linear e de menor ganho.
Figura 5 - Influencia na variação do ponto Q, quando os parametro Vp e IDss variam.
Fonte: PINTO e ALBUQUERQUE, 2011 p.77
3. Polarização por Divisor de Tensão
Como mostrado no circuito de autopolarização, o resistor RS deve ter o maior valor de resistência possível para que variações nos parâmetros do FET não causem mudanças no ponto Q. Isso, porém, leva o circuito a operar com baixos valores de corrente e, em consequência, baixo ganho de tensão. Uma solução para trabalhar com valores de RS maiores está indicada no gráfico da Figura 6.

Figura 6 - Reta de carga da fonte para autopolarização (reta 1) e polarização por divisor de tensão (reta 2)
Nesse gráfico, Figura 6, podemos observar que a inclinação das duas retas é a mesma (a inclinação depende do valor da resistência). Observe que a reta 2 se estende para valores de VGS positivos.
Os circuitos da Figura 7 permitem obter o gráfico da reta 2 da Figura 6.

Figura 7 -