aulaDC09 - eletronica24h

Busca
Ir para o conteúdo

Menu principal:

aulaDC09

Educacional > Cursos > Digital Combinacional
Aula08          Indice de Aulas        Aula08
ELETRÔNICA DIGITAL - CIRCUITOS COMBINACIONAIS
Aula 09:  Multiplex e Demultiplex  - Aplicações
Prof Me. Romulo Oliveira Albuquerque

Mux e Demux
   Uma das principais aplicações com Mux e Demux é na transmissão de varias informações usando um unico fio e o terra .  A Figura 1 mostra, genericamente, uma chave rotativa, S2,  de 4 posições que simula um MUX de um lado e outra chave rotativa, S1,  de 4 posições. Quando a chave MUX está na posição E0 a chave DEMUX está na posição SO, desta forma os dados da entrada EO passam para a saida SO, os dados da entrada E1 passam para a saida S1 e assim por diante.





Figura 1 - Aplicação do MUX-DEMUX na transmissão de dados

Para obter o arquivo Multisim 14   da Figura 1 clique na Figura.


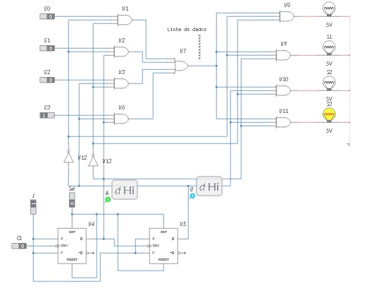
Outro sistema MUX/DEMUX      é mostrado na Figura 2. Nesse circuito as saidas do  contador  B e A selecionam qual  das 4 entradas  vai para a saida  que esta conectada com a entrada do Demux. Ao mesmo temo tempo as saidas do contador selecionam qual das saidas se conectam com a entrada .



Figura 2 - Aplicação do MUX-DEMUX na transmissão de dados

Para obter o arquivo Multisim 14  da Figura 1 clique na Figura 2.

Arquivo Multisim Live



Aula08          Indice de Aulas        Aula08

 
Copyright 2015. All rights reserved.
Voltar para o conteúdo | Voltar para o Menu principal