Testes 5 - eletronica24h

Busca
Ir para o conteúdo

Menu principal:

Testes 5

Educacional > Cursos > Eletricidade em CC
Exercicios: Circuitos mistos - Instrumentos de medida

1) Qual o valor de R para que a corrente na bateria de 0,7 V seja 0,25 mA?

2) Calcular o valor de R para que a tensão entre B e A, VBA, seja 100 mV com a polaridade indicada



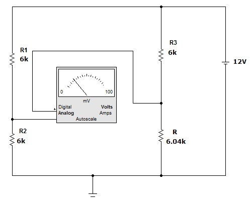
3)  No circuito a resistencia R varia com a temperatura de acordo com: R= 6 + 0,004.T     Onde T é temperatura em graus Celsius,   R é a resistencia em  kOhms.
a)  Qual a maxima temperatura que pode ser medida?
b) Qual a temperatura correspondente a 20mV?  40mV? 60mV? 80mV?



4) No circuito o voltimetro  tem resistencia interna de 100 k. Dterminar: a) Qual o valor efetivamente  medido?  b) existe erro entre a medida e o valor teorico? Qual o erro percentual?



5)   O voltimetro da questão 4) é usado para medir a tensão no circuito. Existe erro na medida? Se existe erro, é maior ou menor que na questão 4). Quando o nunca existirá erro?



6) Para o circuito pedem-se:a) Resistencia equivalente que o gerador de 90 V "enxerga" b) Indicação do amperimetro (ideal)



7)  Um multímetro tem as escalas  6 V/12 V/60 V. Sabendo-se que  a sensibilidade do instrumento usado é de 20 KOhms/V, qual a resistência interna do voltímetro para cada  escala ?

8) Para determinar a resistência interna de uma pilha o aluno H.G Wells ligou  os terminais da pilha com um amperímetro   ideal medindo  6 A. Em  seguida ele ligou um voltímetro ideal nos   terminais da pilha medindo 9 V. a) Qual o valor da resistência interna (Ri) da pilha? B) Qual o valor da FEM da pilha?


12) a) Qual a máxima e a mínima tensão que pode ser  obtida entre os pontos A e B no circuito?  b) Qual o valor da corrente em cada caso?


13) Um galvanometro tem 200 Ohms de resistencia interna e   25 kOhms/V de sensibilidade., Pede-se:
a) Corrente de fim de escala do galvanometro.
b) projetar um amperimetro que meça até 5 mA. Desenhar o circuito com os valores.
c) Projetar um voltimetro que meça até  10 V. Desenhar o circuito com os valores.
d) Projetar um ohmimetro com resistencia de meio  de escala (RDME) de 1k. Desenhar o circuito e escala com pelo menos 4 marcas acima de 1 k e 4 marcas abaixo de 1 k.





 
Copyright 2015. All rights reserved.
Voltar para o conteúdo | Voltar para o Menu principal